今年4月初,郑州提出2024年计划完成10000套二手住房“以旧换新”,其中由郑州城发集团作为收购主体,向市场直接收购5000套二手住房进行“以旧换新”,地方国企直接收购及较大的收购规模引起了市场高度关注。同月,南京安居集团发布“以旧换新”试点活动,由安居集团进行二手住房的收购,首批试点2000套二手住房。
在郑州、南京落地后,各地加速跟进相关政策,至9月17日,根据中指监测,已有约130城开展住房“以旧换新”相关工作,北京、上海等城市也在列,各地“以旧换新”的模式也在前期中介优先售房与国企收旧换新模式的基础上进行了升级迭代,部分城市政策效果正在显现。

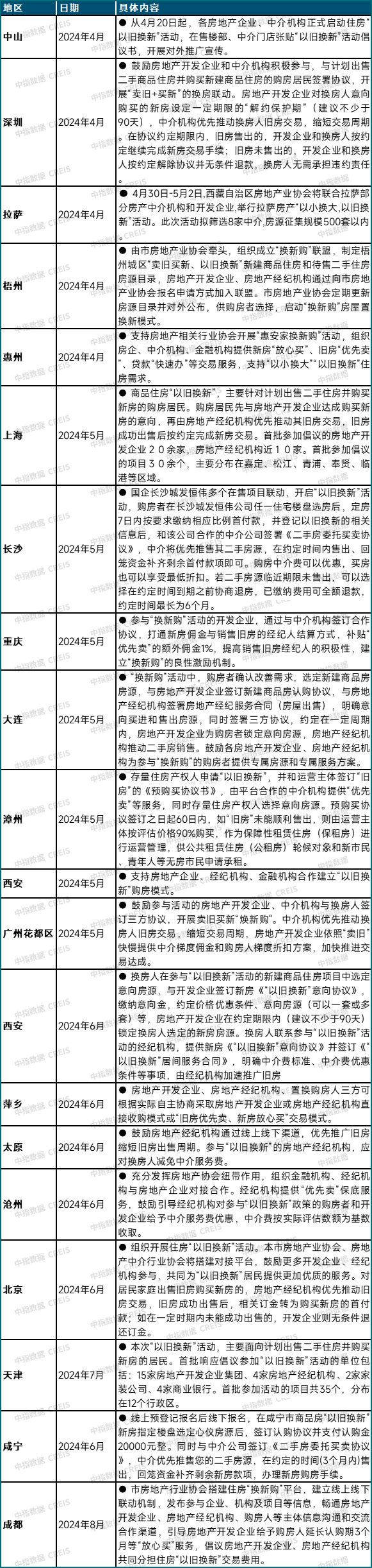
(4月以来部分城市及地区中介优先售房模式主要内容)
各地在“以旧换新”执行阶段持续优化相关政策,中介优先售房与国企收旧换新两种模式也逐渐结合,共同推进“以旧换新”落地见效。值得注意的是,由于当前不少城市二手房挂牌量仍处高位,中介优先售房的模式若要尽快实现成交也难免需要在价格方面给予让步,漳州的国企“兜底”机制或可较好的打消旧房业主对大幅降价的担忧,而国企收旧换新模式中对于旧房的价格评估也是影响旧房业主参与积极性的重要因素之一,二手房业主若对于评估价不满意,企业“直购+帮卖”并行,在旧房收购外加入“代售”模式,帮助旧房业主出售二手房,也给予换房业主更多选择。

(4月以来部分城市及地区国企收旧换新模式主要内容)
另外,“以旧换新”规则的扩围或将是未来各地政策优化的重要方向之一,如扩大收购旧房的物业类型、扩大可置换新房的范围、扩大收购旧房的区域范围等,跨城收购旧房或将进一步强化优势城市的集聚效应。
“以旧换新”举措有利于打通一二手链条,在提高楼市活跃度方面起到一定带动效果,后续或有更多城市落地相关举措。但值得关注的是,当前各地“以旧换新”的规模还相对较低,国企收旧换新更多是依靠政府平台自筹及金融机构贷款,若未来给予更多资金方面的支持,进一步形成合力,将有望进一步扩大“以旧换新”对于市场的带动效果,助力房地产市场加快企稳。(中指研究院市场研究总监陈文静)