超万亿元债务风险化解 21家出险房企步入“安全期”
发布时间: 2025-10-31
来源: 城楼网
分类: 武汉楼讯

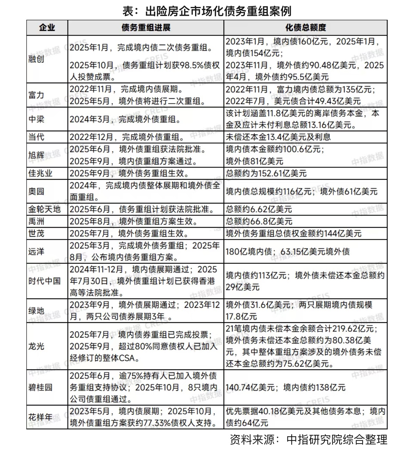
10月31日,据中指研究院数据显示,截至目前,我国已有21家出险房企的债务重组或重整方案获得批准或已完成,化债总规模约达1.2万亿元人民币。此举将极大缓解相关企业的短期公开市场偿债压力。

微信图片_20251031082103_11699_29.jpg

据统计,融创中国、富力地产、中国奥园等企业已完成境内及境外债务重组;佳兆业集团、绿地控股、碧桂园等企业的境外债重组方案也已获批。

此外,包括金科股份在内的部分企业已通过司法重整程序完成深度调整。

数据显示,这批企业涉及的总有息负债规模接近2万亿元。随着重组方案落地,其短期偿债压力已显著减轻,整体步入阶段性“安全期”。

业内分析认为,大规模债务重组获批与完成,标志着房地产行业风险正加速出清,为市场企稳复苏创造了更为有利的条件。

关联楼盘

新模范马路与南瑞路交汇处
[鼓楼区]
小高层
400-9950-118
均价43500元/㎡元/㎡
全国统一服务热线 400-9950-118 | 邮箱:admin@gyhouse365.com
Copyright 城楼网
公安联网备52011502001637
工信部黔ICP备2021008664号-1
技术支持:北京积木纵横网络科技有限公司